Logo video2dn
  • Сохранить видео с ютуба
  • Категории
    • Музыка
    • Кино и Анимация
    • Автомобили
    • Животные
    • Спорт
    • Путешествия
    • Игры
    • Люди и Блоги
    • Юмор
    • Развлечения
    • Новости и Политика
    • Howto и Стиль
    • Diy своими руками
    • Образование
    • Наука и Технологии
    • Некоммерческие Организации
  • О сайте

Скачать или смотреть 🛠 Maya Python Tool – Cube Generator & Renamer

  • Dattu | Rigging & Tech Art)
  • 2025-08-10
  • 14
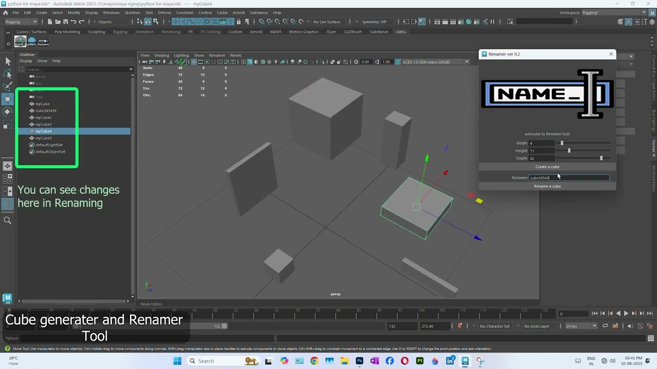
🛠 Maya Python Tool – Cube Generator & Renamer
  • ok logo

Скачать 🛠 Maya Python Tool – Cube Generator & Renamer бесплатно в качестве 4к (2к / 1080p)

У нас вы можете скачать бесплатно 🛠 Maya Python Tool – Cube Generator & Renamer или посмотреть видео с ютуба в максимальном доступном качестве.

Для скачивания выберите вариант из формы ниже:

  • Информация по загрузке:

Cкачать музыку 🛠 Maya Python Tool – Cube Generator & Renamer бесплатно в формате MP3:

Если иконки загрузки не отобразились, ПОЖАЛУЙСТА, НАЖМИТЕ ЗДЕСЬ или обновите страницу
Если у вас возникли трудности с загрузкой, пожалуйста, свяжитесь с нами по контактам, указанным в нижней части страницы.
Спасибо за использование сервиса video2dn.com

Описание к видео 🛠 Maya Python Tool – Cube Generator & Renamer

🛠 Maya Python Tool – Cube Generator & Renamer

This is a learning project I built while following a YouTube tutorial from [Channel Name]. The goal was to understand how to create custom tools in Maya using Python scripting.

Features:

Create cubes with adjustable width, height, and depth

Rename cubes directly from the UI

Skills Practiced:

Python scripting with maya.cmds

Building custom UI in Maya

Automating 3D workflows

I’m sharing this as part of my journey to becoming a Hybrid Technical Artist, focusing on Maya, Python, Rigging, and Unreal Engine.

Credits: Tutorial by [Channel Name] on YouTube.

#Maya #Python #TechnicalArt #3DModeling #Automation #LearningInPublic

Комментарии

Информация по комментариям в разработке

Похожие видео

  • О нас
  • Контакты
  • Отказ от ответственности - Disclaimer
  • Условия использования сайта - TOS
  • Политика конфиденциальности

video2dn Copyright © 2023 - 2025

Контакты для правообладателей [email protected]